
안녕하세요 @stunstunstun 입니다. 프로그래밍 기초 강의와 병행해 현업 개발자들을 위한 연재를 시작할까 합니다! 먼저 Git과 GitHub에 대한 내용을 소개합니다. 본문에서는 경어는 생략합니다.
Git Flow는 git을 통해 효율적으로 프로젝트를 관리하고 배포하기 위한 전략이다. 기본적으로 Git은 로컬 저장소와 원격 저장소간의 동기화를 위해 아래와 같은 과정을 거친다.

하지만 프로젝트의 규모가 커지고 협업하는 동료들이 많아진다면 저장소의 master branch만을 이용하는 것에서 이슈에 따라 다양한 branch를 통해 다양한 인원이 독립적으로 개발이 가능한 전략이 필요하다.
Git Flow

Git Flow는 다양한 branch를 관리하고 통합하기 위한 전략 중 하나이다. 최근에는 Git Flow의 단점을 해소하기 위해 Github Flow, Gitlab Flow 등 다양한 전략이 있지만 이 문서에서는 가장 기본이 되는 Git Flow를 설명하고 여기에 필요한 기본적인 Git 명령어에 대해 알아보도록 하겠다.
브랜치 전략
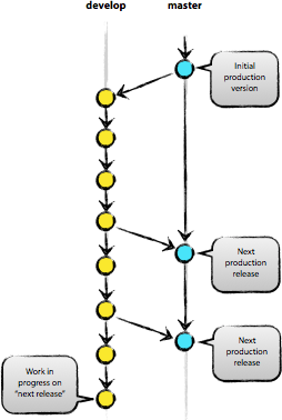
Git Flow의 주요 브랜치는 master와 develop 이며, 이 두 브랜치를 중심으로 feature, release와 필요에 따라 hotfixes 브랜치를 정의한다.
master
master 브랜치에 merge된 내역은 새로운 버전이 갱신되었다는 것을 의미한다. 즉 master 브랜치에 변경 내역이 생기면 최종 버전인 Tag를 통해 Production에 배포된다.
develop
hotfix를 제외한 모든 변경내역이 출발하는 지점이다. develop 브랜치의 코드가 안정화되고 배포할 준비가 되면 master를 통해 배포 버전의 태그를 단다.
feature
feature 브랜치는 배포하려고 하는 기능을 개발하는 브랜치다. 기능을 개발하기 시작할 때는 언제 배포할 수 있을지 알 수 없다. 기능을 다 완성할 때까지 유지하고 있다가 다 완성되면 develop 브랜치로 병합한다.
- 브랜치가 생성되는 대상 : develop
- merge 대상: develop
release
release 브랜치는 실제 배포할 상태가 된 경우에 생성하는 브랜치다.
- 브랜치가 생성되는 대상 : develop
- merge 대상: develop, master
hotfix
미리 계획되지 않은 브랜치다. 기본적인 동작방식은 release와 비슷하다. 배포 이후에 생긴 치명적인 버그는 즉시 해결해야하기 때문에 문제가 생기면 master 브랜치에 만들어둔 태그tag로 부터 긴급수정을 위한 브랜치를 생성한다.
- 브랜치가 생성되는 대상 : master
- merge 대상 : develop, master
주요 명령어들
소스코드의 origin 저장소를 초기화하고 remote 서버와 처음으로 연결할 때
최초의 프로젝트(origin)는 로컬 저장소에서 시작될 것이다. 운영체제에 git을 설치하고 여러분의 프로젝트를 관리할 원격 저장소가 준비되었다고 가정했을때 아래와 같이 git init 명령을 통해 git 프로젝트로 초기화할 수 있다.
$ echo "# Hola" > README.md
$ git init
git add, commit
git add 명령어는 git flow의 첫 단계에 해당되며 인덱스에 새로운 파일이 생겼다는 것을 알리는 행위이다. 이 상태는 저장소에는 반영이 되지 않은 상태이며 git commit 명령을 통해 비로소 저장소에 변경내역이 반영된다.
$ git add build.gradle # 특정 파일에 대한 변경 내역을 알린다.
$ git add . # 모든 변경 내역을 알린다
$ git commit -m "이 버전의 변경 내역에 대한 설명"
git add, commit은 아래와 같이 동시에 실행할 수 있다.
$ git commit -am "이 버전의 변경 내역에 대한 설명"
git push
commit이 완료된 시점은 변경 내용이 로컬 저장소에 HEAD안에 머물고 있음을 의미한다. 우리는 변경 내역을 동료들도 확인할 수 있도록 remote 서버에 반영할 필요가 있다.
$ git push origin master
$ git push -u origin master
$ git push # -u 옵션을 이용하면 다음 push때 이전 히스토리를 기억하고 반영한다.
git pull
git add, commit, push 하는 일련의 과정은 내 컴퓨터에서 일어난 변경내역을 관리하고, remote 서버에 반영하는 행위라면 git pull은 remote 서버의 가장 최근의 변경 내역을 내 컴퓨터로 가져오는 행위이다.
$ git pull
$ git pull <remote> <branch>
새로운 기능을 위해 branch를 생성하는 방법
git은 강력한 점은 효율적으로 분산된 환경은 제공한다는 것이다. 우리는 master branch가 아닌 더욱 안전하고 격리된 상태에서 새로운 기능을 추가할 수 있다. 새로운 branch를 이용해 개발을 진행하고 개발이 완료가 되면 나중에 master 로 돌아와 merge 하는 프로세스를 의미한다.
아래의 명령을 통해 master branch에서 develop 이라는 새로운 branch를 만들고 갈아탄다.
$ git checkout -b develop
stage라는 특정 branch로 부터 새로운 branch를 만들고 싶다면,
$ git checkout -b develop origin/stage
아래와 같이 다시 master branch로 돌아올 수 있다.
$ git checkout master
$ git branch
* master
stage
develop
당신이 새롭게 만든 branch는 remote 서버에 전송하기 전까지는 동료들이 접근할 수가 없다. branch에 대한 검증이 완료되면 여러분은 Github에서 Pull Request를 전송할 수 있게된다.
$ git push -u origin develop
만약 branch를 여러명과 협업하고 있는 도중 push시에 remote 서버의 최신 내용을 로컬에 반영하지 않았다면 아래와 같이 remote 서버와 연결 후 git pull을 통해 merge 한다.
$ git branch --set-upstream-to=origin/develop develop
$ git pull
원격 저장소의 기존 branch 확인 후 로컬에 가져오기
원격 저장소의 브랜치 리스트를 조회한다.
$ git branch -r
origin/develop
origin/master
origin/stage
로컬, 원격 저장소의 브랜치 리스트를 모두 조회한다.
$ git branch -a
master
stage
* develop
remotes/origin/develop
remotes/origin/master
remotes/origin/stage
원격 저장소의 develop이라는 branch를 로컬 저장소에 가져오고 싶다면
$ git checkout -t origin/develop
Branch develop set up to track remote branch develop from origin.
Switched to a new branch 'develop'
$ git branch
* develop
master
stage
fatal: Cannot update paths and switch to branch 'develop' at the same time.이라는 에러가 발생한다면 아래와 같이 원격 저장소를 최신 상태를 로컬 저장소에 갱신한다.
$ git remote update
원격 저장소 참고하기
어떤 경우에는 수정 내역을 원격 저장소에 push 하지는 않지만 해당 branch를 참고하기 위해 로컬에 받아서 테스트 해보고 싶은 경우도 있다.
$ git checkout <branch>
아무런 옵션없이 원격 저장소의 branch를 checkout 하면 detached HEAD 상태로 소스를 보고 변경 해볼 수도 있지만 변경 사항들은 commit, push 할 수 없으며 다른 branch로 checkout하면 사라진다.
개발한 내역을 master branch에 merge하는 과정
변경 내역을 master에 merge하는 과정은 아주 중요한 과정이다. 먼저 아래와 같이 remote 서버의 최신 내역을 자신의 로컬 저장소에 갱신하는 습관을 들이는게 좋다. git pull을 통해 remote 서버의 변경 내용이 로컬 저장소에 fetch, merge 된다.
$ git pull
다른 branch에 있는 변경 내용을 현재의 branch(master)에 병합하려면 아래의 명령을 실행하자.
$ git checkout master
$ git merge some_function
첫번째 명령이든 두번째 명령이든, git은 자동으로 변경 내용을 merge하려고 한다. 문제는, 항상 성공하는 게 아니라 가끔 충돌(conflicts)이 일어나기도 한다는 점이다. 필요하다면 개발이 완료되어 merge된 branch는 아래와 같이 삭제한다.
$ git branch -D some_function
merge conflict가 발생한다면?
개발이 완료되면 branch를 merge하는 과정에서 충분히 conflic가 발생할 수 있다.
CONFLICT (content): Merge conflict in foo.java Automatic merge failed; fix conflicts and then commit the result.
int a = 1;
<<<<<<< HEAD // conflict 가 발생한 범위의 시작
int b = 2;
=======
int b = 0;
>>>>>>> 55737474728739293729138123737392371293123737e // 모든 commit은 유일한 커밋 ID를 가진다
conflict 부분을 직접 수정해서 다시 commit하는 전략을 취한다.
int a = 1;
int b = 2;
$ git commit -a -m 'Conclude merge'
merge 전에 변경 내용을 확인하는 방법
$ git status -sb
$ git diff some_function master
Merge 중에 발생한 충돌을 해결하는 방법은 몇 가지가 있다. 첫 번째는 그저 이 상황을 벗어나는 것이다. 예상하고 있던 일도 아니고 지금 당장 처리할 일도 아니라면 git merge --abort 명령으로 간단히 Merge 하기 전으로 되돌린다.
$ git merge --abort
로컬 변경 내용을 되돌리기
로컬에서 발생한 변경내역을 되돌리는 일은 빈번히 발생할 수 있다. git status 명령을 통해 현재 branch의 상태와 이후의 상태 변경을 위한 Commands를 확인할 수 도 있다.
$ git status
On branch master
Your branch is up-to-date with 'origin/master'.
Changes not staged for commit:
(use "git add <file>..." to update what will be committed)
(use "git checkout -- <file>..." to discard changes in working directory)
modified: Git/git-commands.md
위의 상태는 소스 코드를 변경하고 git add를 통해 인덱스에 변경 내역을 알리기전의 상태이다. 아래와 같이 변경 내역을 되돌릴 수 있다.
$ git checkout -- <file>
git add 이후에 변경 내역을 되돌리고자 한다면,
$ git reset HEAD <file>
이미 commit된 내역을 과거로 되돌리고 싶은 경우가 있을 것이다! 먼저 commit history를 살펴보자
$ git log --oneline
8ed5068 (HEAD -> unit-test, origin/unit-test) Update README.md
dfff29e (origin/master, master) Merge pull request #8 from stunstunstun/unit-test
eec3b7a Integration runner is completed
0a087cf #2 Specification list, create, get, update
a603da7 Inialize unit test environments
55c3e73 (origin/stage, stage) Update README.md
c354d50 Merge pull request #7 from stunstunstun/api-test
2e6b522 (origin/api-test) #3 Add eslint to devDendencies
5e35c21 #3 Add eslint to devDendencies
f9bbe2a #3 version fixed
a603da7 이후의 모든 내역을 삭제하고 돌아가고 싶다면 --hard 옵션과 함께 reset 명령을 이용하자
$ git reset --hard a603da7
특정 commit의 변경 내역을 취소하는 새로운 commit을 발행해야하는 경우도 있다. 이미 commit, push 한 경우 드물게 사용하는 것을 권장한다.
$ git revert <commit_id>
최종 버전 릴리즈하기
애플리케이션의 빌드 및 테스트가 완료되어 새 버전을 릴리즈한다면 읽기 전용 상태의 tag 버전를 생성하는 것이 좋다.
$ git tag 1.0.0
$ git log
생성한 tag 버전은 아래와 같이 remote 서버에 최종적으로 반영한다.
$ git push origin 0.1.0
gh-pages 브랜치를 통해 정적 페이지 관리하기
GitHub Repository를 운영하다 보면 비어 있는 브랜치를 생성해야할 때가 있다. REST API를 제공하는 프로젝트에서 자동으로 생성되는 API Documentation를 정적 페이지를 통해 제공하는 경우가 좋은 예이다.
$ cd /path/to/repo-name
$ git symbolic-ref HEAD refs/heads/gh-pages
$ rm .git/index
$ git clean -fdx
$ echo "My GitHub Page" > index.html
$ git add .
$ git commit -a -m "First pages commit"
$ git push origin gh-pages
git checkout -b gh-pages를 통해 브랜치를 생성할 수도 있겠지만 이는 master 브랜치의 과거내역을 가지고 있음을 의미한다. 위와 같은 방법을 참고하면root branch로 부터 과거 내역이 깔끔히 빈 새로운 브랜치를 생성할 수 있다.
gh-pages 브랜치가 생성되면 아래의 경로를 통해서 정적 페이지에 접속할 수 있다.
http://<username>.github.io/<projectname>
마치며
지금까지 Git Flow를 통해 기본적인 명령들을 살펴보았습니다. Git에 대해 더 알고 싶은 분들을 위해 아래에 유용한 자료들을 첨부하였습니다 :)
Good post! Thanks for the info!
Please, check my blog :)
git은 이 포스팅 하나만 익히면 문제없이 쓸 수 있는 건가요? ^^
프로그래밍이 전공이 아니고, 전공에 필요한 프로그램만 야금야금 배워온터라, git도 익히긴 해야 하는데, 뭐랄까.. 진입장벽이랄까... 아무튼 개인적으로 좀 어렵네요. 시간을 두고 살펴보도록 하겠습니다.
이 포스팅과 함께 아래 서비스에서 천천히 하나씩 따라해보세요!
그 이후에 관심이 있으시다면 제가 첨부한 References 자료를 보시면 충분하다고 생각합니다.
고맙습니다!
혹시 책을 쓰시나요? 글이 엄청 깔끔하고 전달력이 좋우시네요!! 팔로우하고 많이 배우도록 하겠습니다~ :)
감사합니다 :) 아침부터 힘이 나네요 😀
아으 어지럽네요 리스팀하고 몇차례 더 봐야겠습니다. 감사합니다.
항상 감사합니다!
프로그래머가 아니지만 업무에 필요성때문에 git에 대해 매번 구글링하던 내용들이 여기에 딱 정리가 되어 있네요. 리스팀해서 두고두고 봐야겠습니다.
좋은 자료 감사합니다.
크 힘이 나는 말씀 감사합니다 :)
Git 을 처음 접하는 사람도 쉽게 이해할수 있게 정말 정리가 잘되어있네요, 감사합니다.