About the Project
There's nothing you cannot do in Python. With one of the most used programming languages in the world there is very little what you cant do in Python.

A brief history of the project
This project hosted on GitHub on this link.
The project initially started out with a small sub project under a course in Coursera about > Research using Python by Havard University. It was really great and it led me to a concrete understanding of Python.
Little by little I started adding more contributions regarding small projects about machine learning classifiers in Python along with classification problems.
As I kept going on, there came many contributors who worked on the game section of the project like improving the Tic-tac-toe game in Python by adding a GUI implementation using Tkinter. The game had one short coming which I could not solve for days. For a particular combination of crosses, it always led to a dead end. And solving that was tricky and finally there was a guy who gave a wonderful solution to the problem.
Apart from this, improving the documentation and the existing code was also a crucial part in order to make the project healthier.
For the ML classifies section, making them work on datasets particularly on csv or. text format was one of the impending issues.
Some projects listed here
Whisky Classification
In this case study, we have prepared step-by-step instructions for you on how to prepare plots in Bokeh, a library designed for simple and interactive plotting. We will demonstrate Bokeh by continuing the analysis of Scotch whiskies.You can go through the article - here
Encryption-Techniques
Encryption is an interesting piece of technology that works by scrambling data so it is unreadable by unintended parties. The technology comes in many forms, with key size and strength generally being the biggest differences in one variety from the next. This repo has implementations of different encryption techniques. More here.

Inception Tic-Tac-Toe
Sprint
Floating Text
Floating Text is a simple program which displays a given String as a floating string on the terminal.
Koch Curve
A Fractal is geometrical figure, each part of which has the same statistical character as the whole. Koch Curve (also known as the Koch snowflake) is a mathematical fractal curve constructed recursively using an equilateral triangle (See figure). The progression for the area of the snowflake converges to 1.6 times the area of the original triangle, while the progression for the snowflake's perimeter diverges to infinity. Consequently, the snowflake has a finite area bounded by an infinitely long line. more info
This program traces out a 4 level Koch curve.

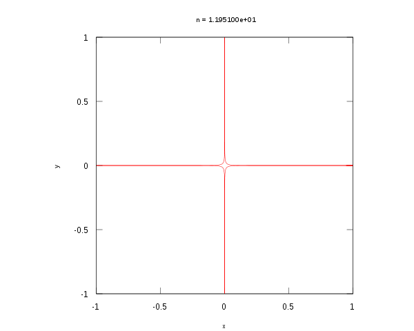
Superellipse
A superellipse, also known as a Lamé curve after Gabriel Lamé, is a closed curve resembling the ellipse, retaining the geometric features of semi-major axis and semi-minor axis, and symmetry about them, but a different overall shape.

Cricket Notification
A simple program to get the score and match status if India is playing. This information is obtained from the terminal.
Getting started with Python
New to Python? No problem! Take a look at the following resources:
- Python beginners guide
- Python course by Google (online course)
- Learn Python the Hard Way (book)
- MIT: Introduction to Computer Science and Programming in Python (open courseware)
- Python for Developers(book)
- How to Think Like a Computer Scientist(book)
- Byte of Python(book)
- Pycharm EDU - A helpful program that teaches Python. It includes many lessons on basic Python. It also has tests, checks, and hints to help you through each programming activity!
Contributors :octocat:
To see a list of all contributors see here
Future of the project
Overall the project is still up and is growing good. We welcome contributions from people to make it a bigger success with more code and with a much more targeted focus. We would like to focus on things which give solutions to much bigger problems for the targetted audience.
If you would like to follow this project, do star it and if you like to follow my work you can follow me on my GitHub profile.
Posted on Utopian.io - Rewarding Open Source Contributors
Your contribution cannot be approved because it does not follow the Utopian Rules.
You can contact us on Discord.
[utopian-moderator]